作者:Jae,PANews
在Web3和AI深度融合的2026年,Agent已不再是孤岛上的自动化脚本。
昨晚(1月29日),以太坊基金会AI负责人Davide Crapis宣布,AI代理经济标准ERC-8004已上线主网。这一标准的落地,标志着自主Agent将在Web3生态中构建“代理间经济(A2A Economy)”的原生基础设施,从而打破由中心化API与封闭式系统垄断的“围墙花园”。
ERC-8004的诞生是AI与DeFi(去中心化金融)深度融合的必然产物,而以太坊在其持续演进的技术叙事中,又将多出一重“Agent协调层”的身份。
破除中心化枷锁,ERC-8004重构Agent信任逻辑
目前,代理间经济仍处于一个效率与混乱并存的“蛮荒时代”。
在传统的AI生态中,Agent之间的交互高度依赖服务提供商的“代理间协议”。例如,开发者通过谷歌的Agent-to-Agent (A2A) 协议进行协作,但其前提是所有参与方需要处在谷歌建立的信任域内。
这种模式虽然高效,但其脆弱性同样显而易见。一旦中心化节点由于政策或技术原因停摆,整个Agent协作网络将迅速瓦解,且Agent在长期交互中积累的信誉资产也无法实现跨平台流转。
信任中心化成为了一道沉重的枷锁,限制了代理间经济的爆发。ERC-8004应运而生,致力于将“对中心化实体的信任”转移到“对密码学证明的信任”。
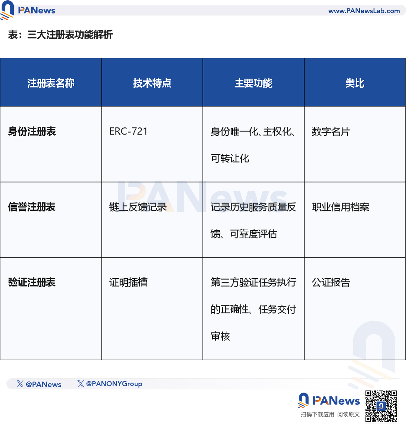
ERC-8004并没有尝试构建一个庞大复杂的系统,而是设计了一套轻量级、可扩展的链上注册表体系,旨在为AI代理提供最基础的信任原语。
- 身份注册表(Identity Registry)
在身份注册表的设计中,每个Agent都将被映射为一个独一无二的ERC-721 NFT。 这不仅是一个ID,更是一种可转让的“数字所有权”。
每个NFT都将关联一张“代理卡”(AgentCard),上面会列明其通信协议、功能和钱包地址。以太坊由此将成为一个全球性的去中心化“AI黄页”,任何其它的Agent或人类用户都能通过链上索引,获取到符合特定任务需求的Agent服务。
- 信誉注册表(Reputation Registry)
如果说身份注册表解决了“Agent是谁”的问题,那么信誉注册表则将解决“Agent是否可靠”的难题。
与中心化点评系统不同,ERC-8004会把每次Agent服务的评价(分数、标签、反馈哈希)永久记录在链上。
更重要的是,它不强制推行单一分数,而是提供原始数据,允许第三方开发各种信誉算法来构建多元化视图。 这种模块化设计将规避评分垄断,保障信任机制的韧性和公平性。
- 验证注册表(Validation Registry)
对于重要任务,光有“好评”是不够的,还需完成“证明”。验证注册表将提供一个插槽,允许接入从社交共识、经济质押到密码学证明等多重第三方验证机制,来实现“无产出,不支付”(No Work, No Pay)的自动化逻辑。 验证结果将记录到链上,成为资金释放或触发罚没的关键信号。
BitMine董事长Tom Lee也发文总结,代理系统将在现有体系的“围墙花园”外运行,智能合约区块链可以证明指令的来源并记录微支付的最终结算。
技术组件整合潜力大,构筑Agent协议堆栈
ERC-8004的优势不仅在于其自身的规格设计,更在于它和以太坊生态中其它前沿技术的深度互操作性。这种协同效应可能会催生出一个完整的“Agent协议堆栈”。
- x402支付协议
由Coinbase推出的x402支付协议,也许将成为ERC-8004的最佳拍档,其解决了Agent之间的微支付问题。
AI能够通过它自动结算服务费用,形成“工作-收款-更新信誉”的任务流。 这一闭环链路可能会降低人类用户的干预程度,让代理间经济得以自主运转。
- Oasis ROFL框架
AI模型通常在不透明的链下硬件中运行,这让计算过程类似于一个“黑箱”。而Oasis协议推出的ROFL(Runtime Off-chain Logic)框架,或将填补了这一信任空缺。
ROFL框架可以在TEE(可信执行环境)下生成密码学证明,验证Agent是否使用指定的模型与参数运行,证明结果将被锚定到验证注册表。
对于用户而言,他们信任的是“被验证的代码”,而非外部第三方。
- ERC-6551
如果说ERC-8004是Agent的“数字名片”和“职业信用档案”,那么ERC-6551(代币绑定账户)就是Agent的“钱包”。
当一个ERC-8004的Agent ID与其自身的ERC-6551账户绑定时,这个Agent便拥有了持有和管理资产、签署合约与自主进行链上交互的能力。
这种“身份+财产权”的结合,将让Agent成为独立的经济个体。
一个高度自动化的场景也许将逐渐显现: DeFi协议可以自动在“黄页”上搜寻高信誉、经TEE验证的套利Agent,委托其进行资产调配,并通过x402自动支付报酬,整个过程无需任何人工介入。
当市场上90%的流量与交易由Agent驱动时,谁能掌握信任的定价权,谁就掌握了未来的数字霸权。
以太坊试图竞逐这场“代理间经济”游戏的主导权,而ERC-8004正是其第一着先手。
