上周,美国宏观层面并未出现方向性突变,更像是在“验证前期判断”。经济层面呈现出一种“慢慢降速”的状态:制造业依旧拖后腿,服务业勉强托底,增长并未失速,但也缺乏新的推动力。
市场层面,美股在这一周表现为高位震荡、分化加剧。指数层面维持强势,但上涨更多来自估值与预期支撑,科技与防御板块相对占优,周期与中小盘承压。投资者一方面认可“紧缩周期结束”的大方向,另一方面也开始担心经济放缓对盈利的滞后影响。展望后续,宏观定价的关键已从“会不会转向”变成“放缓是否失控”:若数据继续温和走弱,美股仍有韧性;但一旦就业或消费出现加速下行,高位市场的回调压力将明显上升。
上周,加密货币市场呈现出弱势走势。市场缺乏任何持续性买盘支撑,成交量虽不剧烈放大,但卖压稳定存在,显示并非恐慌踩踏,而是资金在压力位下选择持续、缓慢撤离。山寨币跌势更为明显,多数代币连续多日收阴,MEME 与高弹性板块回吐前期涨幅,市场风险偏好明显收缩。
整体来看,上周的行情不是“急跌”,而是典型的阴跌与消耗行情:价格每天都在下移、情绪被持续磨损,反弹一出现就被迅速卖掉。这种节奏本身就意味着市场仍处在弱势阶段,尚未出现任何企稳或反转的信号。
总融资1200万美元,由Polychain领投,Amber参投的ETHGAS是一个协议外的基础设施项目,用于在更广泛层面上连接验证者(亦称区块提议者 Proposers)与区块空间需求方;总融资5200万美元,Galaxy、Ark以及Coinbase等明星机构参投的Architect专注于为传统资产与代币化资产提供高吞吐、低延迟的交易与基础设施解决方案。
简介
ETHGas 是一个 混合型市场 ,用于获取和交易以太坊的 区块空间承诺 以及 Base Fee(基础手续费)敞口 。
它通过 中心化限价订单簿(CLOB)撮合买卖双方,使用户能够对未来区块空间进行对冲、投机或提前锁定 ,同时所有抵押资产均由 非托管的智能合约 进行链上托管。验证者的履约承诺由链上机制进行担保,实现了 中心化撮合效率 与 去中心化托管与结算安全性 的结合。
ETHGas 为以太坊区块空间经济引入了 透明度、风险管理能力与成熟的市场结构 。
核心机制简述
ETHGas 是一个 协议外的基础设施项目 ,用于在更广泛层面上 连接验证者(亦称区块提议者 Proposers)与区块空间需求方 。
它在验证者及其 Gas 市场产品 与 区块空间买方 之间发挥中介作用,这些买方包括区块构建者(Builders)、交易者(Traders)、搜索者(Searchers)、钱包、终端用户等,且通常对 定制化的订单流类型 有需求。
ETHGas 的市场结构与产品设计,核心目标是 最大化验证者(Validator)的长期收入 ,同时综合考虑以下因素:
在微观设计层面,我们尽量 减少新概念和新术语的引入 ,同时避免市场碎片化。由此形成了以下产品与结构设计。
整块区块(Whole Block)
在一个风险中性的环境中, 出售整块区块在经济上是最优的 ;在信息充分定价的前提下,连续出售多个区块同样是理性选择。
在“完美信息”假设下,整块区块包含的信息量最大,也赋予买方最高的自由度,使其可以在区块中 自由排序并插入任意组合的交易 (包括私有订单与公共 mempool 交易)。
二级市场与产品标准化
要构建一个真正有效的市场, Gas 市场产品必须高度标准化 。虽然未来可能出现多种变体,但产品类型越少,越有利于聚集足够多的买卖双方,从而形成流动性。
二级市场对任何有价值的资产都至关重要:
二级市场还能实现 价格发现 ,回答“什么是合理价格”的问题。没有价格发现,买卖双方都可能无法最大化自身效用,最终造成 无谓损失(Deadweight Loss) 。
因此, 产品标准化 + 二级市场 对 Gas 市场的健康发展是必要甚至是关键条件。
整块区块的拆解(Deconstruction)
一整块区块的价值 通常高于其各个部分之和 。但在信息不完全、执行不充分或市场非理性时,将区块拆解反而可能更优。
在某些情况下, 外部参与者对区块中某一部分空间的价值评估高于当前持有者 (例如私有订单流)。
此时,整块区块的买方可以将其拆解为多个标准化区块空间产品出售,从而:
持有整块区块时,可能出现三种情形:
这与当今集成式 Block Builder 的处境非常相似,只是当前的不确定性往往导致验证者价值捕获不足。
做市商(Market Makers)的进入
通过 产品标准化、二级市场和可拆解结构 ,ETHGas 允许传统 PBS 体系之外的参与者(如做市商)进入 Gas 市场。
做市商无需理解复杂的 PBS 细节,只需关注四类标准化产品:
这一结构在理念上类似于 期权市场 :
你既可以直接交易期权,也可以围绕其“希腊字母”(Delta、Gamma、Theta 等)进行拆分与组合。
因此,ETHGas 的产品路线图遵循一个原则:
先从价值密度最高的“大产品”入手,仅在必要时才进行拆解 ,以释放更精细的市场机会。
Tron点评
ETHGas 的核心优势在于它 首次将以太坊区块空间与 Gas 费用系统性地金融化和标准化 ,通过 CLOB 撮合 + 链上担保的混合模式,为验证者、构建者和交易者提供了 可对冲、可交易、可拆解的区块空间产品 ,显著提升了确定性、价格发现能力和验证者价值捕获;其“整块区块—拆解—二级市场”的设计,也为做市商和非传统 PBS 参与者打开了全新的市场空间。
劣势在于,ETHGas 不属于以太坊协议本身 ,依赖链下撮合、验证者配合与市场采用度,早期流动性和参与者教育成本较高,同时复杂的产品结构对普通用户不够友好,更适合专业机构、MEV 参与者和高频交易场景。
简介
Architect 是一家金融科技公司,专注于为 传统资产与代币化资产 提供 高吞吐、低延迟的交易与基础设施解决方案 。凭借对多类资产的深度理解、数十年的行业经验以及面向未来的系统设计理念,Architect 赋能交易所、交易公司、对冲基金和专业投资者,从容应对不断演进的数字资产市场格局。
架构概览
1. 符号体系(Symbology)
Architect 使用 统一、可读的符号体系 来标识金融工具,并在不同交易所、交易场所和清算机构之间进行 标准化命名 ,从而在整个平台内形成一致的金融资产语言。符号本质上只是遵循一定规则的字符串标识,用于减少歧义、提升跨市场操作效率。
三类核心符号:
期货与永续合约:
由于衍生品通常不具备跨交易所的可互换性,其产品名称会 明确包含发行交易所 (如 CME 期货、Binance 永续合约)。OCC 清算期权是少数例外。
别名(Aliases):
在部分交易所(如 CME),Architect 同时支持 传统市场常用别名 ,例如使用期货月份代码(如 GCM5)作为标准化名称的别称,以兼容专业交易员的使用习惯。
总体而言,该符号体系的目标是: 统一命名、消除歧义、提升跨市场与跨资产交易的工程效率 。
2. 订单流(Orderflow)
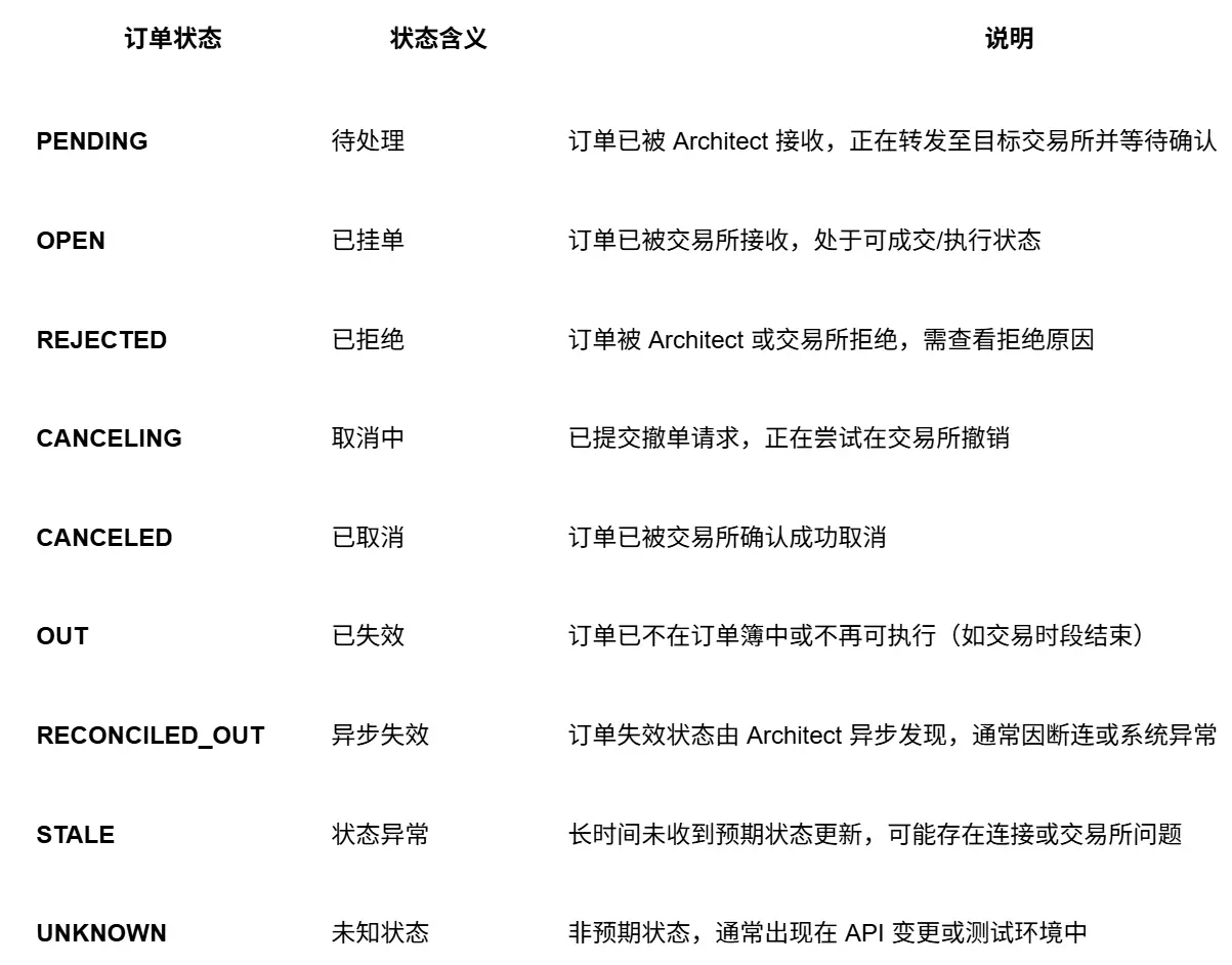
在 Architect 中, 订单管理的核心在于对订单整个生命周期状态的统一追踪 。Architect 对不同交易所和执行场所的订单状态进行了 标准化抽象 ,为用户提供一致的订单生命周期视图。状态转换遵循预期路径,处于生命周期底部的状态被视为 终态 ,不会再发生变化。
主要订单状态说明:
3. 账户与组合管理(Architect PMS)
在 Architect 的投资组合管理系统(PMS) 中, 账户(Account)即投资组合(Portfolio) 。
每个账户用于管理对应交易场所(交易所、清算机构等)中的 余额(Balances)和持仓(Positions) ,并与外部场所的真实账户 一一映射 。
余额(Balances)
表示账户中持有的 现金或资产数量 ,例如:
持仓(Positions)
表示账户对某一金融工具的 风险敞口或所有权 ,例如:
重要特性:
3. 认证机制(Authentication)
Architect 使用 OAuth 身份认证体系 来验证平台用户身份。用户可以创建 机密 API Key ,用于以程序化方式访问 Architect 的各类服务。这些 API Key 需要先被 兑换为短期有效的 JWT(JSON Web Token) ,随后才能用于 直连 Architect 系统 ,完成下单(Order Entry)和行情数据(Market Data)的访问。
核心特点:
Architect 通过基于用户的令牌桶限流机制,保障系统稳定性;合理使用 流式接口、批量请求与缓存策略 ,可以在高频交易与行情场景下几乎不受限流影响。
Tron点评
总体来看, Architect 的核心优势在于其 机构级、统一抽象的交易与资产管理基础设施 :通过标准化的符号体系、订单生命周期、账户与组合管理,以及高性能、低延迟的 OEMS/PMS 架构,显著降低了多市场、多资产(传统资产 + 加密资产)并行交易的系统复杂度;同时,基于流式接口、严格的权限控制与清晰的限流机制,系统在 稳定性、可扩展性和风控一致性 上具备明显优势,适合专业交易机构长期使用。
其主要劣势在于 技术与使用门槛较高 ,更偏向专业机构而非普通用户;同时对开发者而言,需要适应其抽象模型与调用范式,初期集成成本较高,且在高度定制化需求下可能需要额外工程投入。
简介
BLIFE 正站在比特币核心理念与元宇宙未知前沿的交汇点上。面对当今数字世界中高度碎片化、可达性有限的现状,BLIFE 以大胆的愿景,致力于重塑数字货币与虚拟交互的未来。展望未来十年,BLIFE 设想一次深刻的转变:从当前割裂、分散的生态系统,迈向一个 高度协同、全球可访问的数字世界 ,在这里,金融、娱乐、教育以及去中心化治理将无缝融合、共同演进。
架构简述
BLIFE 生态系统采用三层架构设计: 基础层、支撑层与应用层 。基础层以比特币网络为核心,作为整个生态的底层基础,BRC-20 代币 $BLIFE 锚定于此,作为进入生态体系的价值与权限入口;支撑层由 $BLIFE 驱动,承担跨层交互与交易的桥梁角色;应用层则是完整的 Web3 生态,基于比特币基础设施构建开放、去中心化的数字世界,支持用户连接、创造并体验多样化的数字场景。
BLIFE 不仅聚焦虚拟空间,更致力于打通数字与现实世界,使金融、娱乐、教育与社交在同一体系中协同运行,并通过区块链技术保障安全性、透明度与长期创新能力,构建一个可持续扩展的数字现实延伸。
1. 可扩展的生态系统
BLIFE 打造的是一个 高度扩展、以社区为核心的数字生态系统 ,并非零散的数字应用集合,而是对现实世界的数字化延伸。其生态由多个关键模块协同构成,包括沉浸式数字场景(游戏、购物等)、底层技术栈、可组合工具、数字娱乐内容、信息与资讯渠道、去中心化金融与银行基础设施,以及教育与导师体系。这些要素共同运作,打通现实与虚拟世界,形成统一、连续的数字体验。
在参与机制上,BLIFE 强调 赋能个体与多元共建 ,鼓励用户基于自身技能参与生态演化,推动包容性与创新。其架构的独特之处在于 深度融合比特币原生资产 :基于比特币的 NFT 提供高安全性与可信度,而 $BLIFE(BRC-20) 不仅是支付工具,更是进入生态服务与体验的核心入口,将比特币的稳定性与 Web3 的创新能力有机结合,形成差异化竞争优势。
2. 利益相关者
BLIFE 协议生态的成功建立在 多元参与者协同共建 之上,主要包括:
简而言之,BLIFE 构建的是一个 以比特币为基础、由多元角色共同驱动的协同型数字生态系统 ,通过社区、技术与金融的深度融合,持续赋能个人与组织,在共建中实现长期价值增长。
3. BLIFE 协议声誉(BPR)系统
BPR 系统用于 监测协议内各类利益相关者的行为与互动情况 ,并对其进行 定性与定量相结合的评估 。该系统直接影响 协议金库收益的分配机制 :生态内交易产生的网络费用将被汇集到金库中,再根据成员的 会员等级与层级 ,按其声誉表现进行分配。
BPR 系统的核心目标是 激励积极贡献、抑制有害行为 ,通过动态调整参与者可获得的金库奖励比例来实现这一点。利益相关者在遵守协议规范、持续为生态创造价值的情况下,其声誉等级将得到提升;反之,若出现不当或破坏性行为,其声誉与收益份额将相应下降。
总体而言,BPR 系统与协议阶段设计相互配合,共同塑造一个 动态、协作且具备正向激励机制的 BLIFE 生态体系 ,从而保障协议的长期可持续发展与健康的参与者互动。
4. 会员体系(访问权限)
BLIFE 协议生态中的会员体系既是 利益相关者进入生态的入口 ,也是对其持续贡献的 激励与回报机制 。协议设有多个会员等级,不同等级对应不同的权益、成本结构与奖励回报。
5. 协议生态的持续发展与增长机制
BLIFE 协议通过精心设计的 交易、激励与互动流转机制 ,在生态内部维持平衡并推动长期增长。
Tron点评
BLIFE 以比特币为基础,尝试将 BRC-20、比特币 NFT 与 Web3 应用、元宇宙和会员体系深度结合,优势在于其 锚定比特币安全性与共识层 、强调真实世界与数字世界融合,并通过声誉系统(BPR)和分层会员机制构建长期激励与社区协作,具备较强的叙事完整性和生态想象空间;
但其劣势也较为明显,包括 架构与机制复杂、落地依赖多方协作 ,对用户理解和参与门槛较高,同时 BRC-20 与比特币生态在性能、可组合性和开发成熟度上仍受限制,短期内实际应用规模与可持续需求仍有不确定性。
ETH
上周并没有新的“重磅级”美国宏观数据公布,整体仍处在 1 月数据真空与消化期,更偏向对此前数据的延续解读。
本周重要数据公布:
1月29日:美国至1月28日美联储利率决定(上限)
1月30日:美国12月PPI年率
这一周,美国的政策动态非常活跃,既展现了明确的战略意图,也凸显了立法的复杂博弈。
在此期间,中国的政策焦点集中在利用加密技术从事的非法活动上。
新年伊始,欧盟和日本此前制定的加密资产税务报告规则正式生效,影响广泛。


