作者:Jae,PANews
1月19日晚间,纽约证券交易所这一全球金融体系的定海神针,宣布其正在开发代币化证券的交易与结算平台。这家见证过无数次金融繁荣与萧条的交易所,正式决定将它的交易引擎与区块链的数字脉搏相连。
这不仅是一个技术平台的更迭,更是对拥有两百年历史的证券交易规则的一次重塑。作为全球最大的交易所,纽交所的入局意味着代币化证券已不再是加密初创企业的独角戏,而是成为了主流金融基础设施的必争之地。
而加密市场的“原子化”与“实时化”革命,也终于叩响了传统证券交易所的大门。
老钱上链,华尔街将闯入24/7交易与即时交割年代
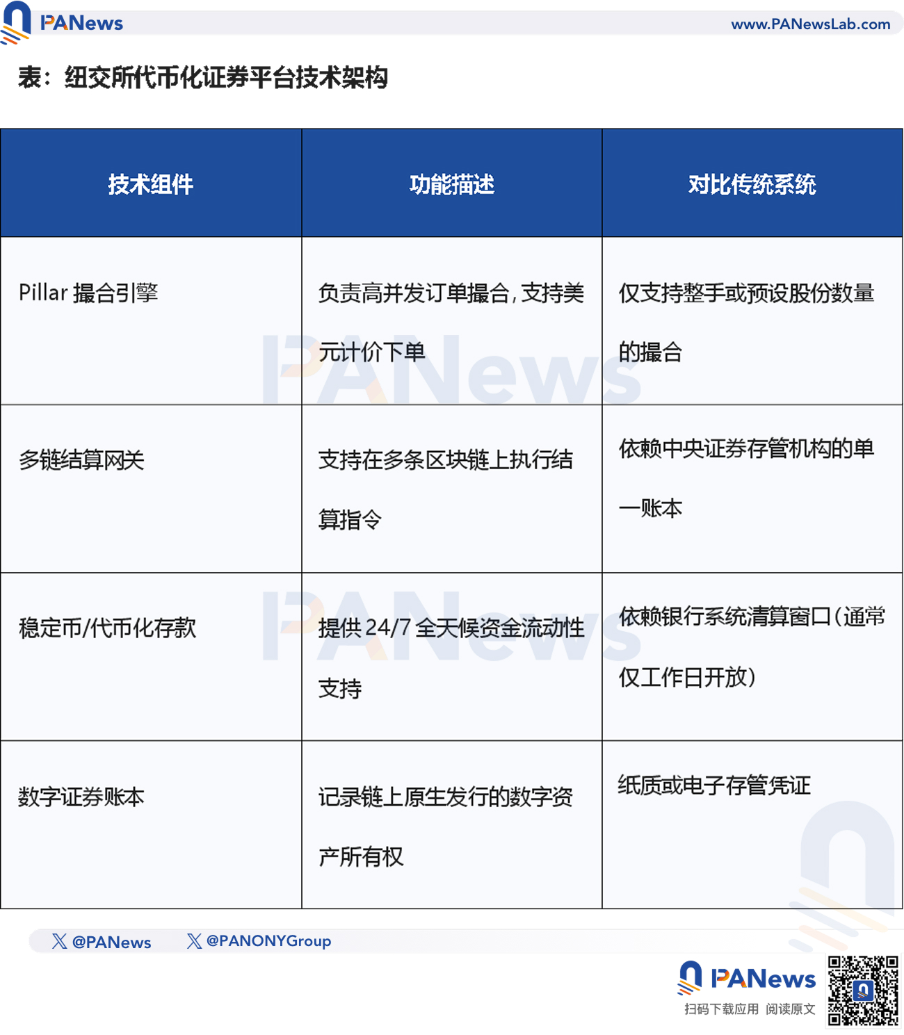
纽交所计划推出的代币化证券平台在技术路线上采取了一种“高性能匹配+链上最终性”的混合架构。这一设计的核心在于利用已有的Pillar匹配引擎处理高频订单撮合,来保证交易的公平性和速度,而将清结算环节迁移至区块链上,从而实现24/7交易。
Pillar引擎作为纽交所的技术核心,可以支撑每秒数百万次的交易请求。在代币化证券平台中,这一引擎将负责处理以美元计价的订单,解锁“零碎股交易”功能。通过将原本数千美元一股的股票拆分为可由美元直接下单的代币,让全球散户投资者能够以较小的资本量参与高价值资产的配置。
值得一提的是, 代币化股东同样享有股东分红与公司治理权 。纽交所正在将原本属于机构的定价权下放给更广泛的受众。这可能会在未来几年内显著改变美股市场的投资者结构。
而在后端,引入区块链技术旨在解决传统金融长期存在的结算延迟问题。通过在链上记录所有权,代币化平台将实现原子结算,也就是资金与资产的即时交换。这种模式消除了传统市场中T+1或T+2结算周期带来的信用风险,让资本在完成交易的一瞬间即可重新投入使用。
纽交所还特别强调了代币化证券平台的“ 多链支持 ”能力。这一声明暗示了纽交所不愿被锁定在单一的技术栈中,而是希望通过构建一个具有互操作性的中枢系统,连接不同的流动性池。这种灵活性对于吸引那些已经在不同链上部署资产的机构投资者至关重要。
在资金结算方面,代币化证券平台不仅将提供基于稳定币的融资,还与花旗银行和纽约梅隆银行达成了深度合作,引入“代币化存款”。
传统证券交易的结算依赖于法定货币在银行系统之间的划转,而银行系统在周末与夜间通常处于关闭状态。
通过支持代币化存款,清算环节能在传统银行营业时间之外,实时转移资金来满足保证金义务。这对于管理跨司法管辖区、跨时区的资金需求具有决定性意义。清算工作不再需要为了应对潜在的市场波动而预留大量的闲置现金缓冲,资金利用率也将得到指数级提升。
全球主流交易所开启数字化“军备竞赛”
纽交所并非孤身入局,它踏入的是一场日趋白热化的全球交易所数字化“军备竞赛”。这场没有硝烟的战争不仅发生在纽约的华尔街,也发生在伦敦、法兰克福和新加坡。
2025年9月,纳斯达克向SEC提交申请,计划在其主交易所内集成代币化股票交易。纳斯达克选择了“混合模式”,允许交易员在同一订单簿中自主选择传统或代币化结算。这是一种“温和进化”的路线,类似于给旧房子开一扇新窗。
相关阅读: 交易所巨头纳斯达克“链”上出击!正式申请代币化证券交易,重塑华尔街游戏规则
相比之下,纽交所似乎准备建造一座“新宫殿”,一个专注于链上结算与24/7交易的独立代币化证券平台。这是一场更具革命性的“标准重塑”。
整体而言,纳斯达克的策略更柔和,旨在赋予投资者选择权来降低监管阻力;而纽交所的策略则激进,试图直接构建下一代金融市场的标准化模板。
而在大西洋彼岸,战局同样激烈。
-
伦敦证券交易所:其推出的DiSH(数字结算中心)通过代币化商业银行存款实现了24/7跨境即时结算,解决了外汇摩擦与信用风险。
-
德意志交易所:其“Horizon 2026”战略重点布局在D7数字发行平台与DBDX加密资产交易平台。D7平台已实现超100亿欧元的数字证券发行规模,在欧洲地区占据先发优势。
-
新加坡交易所:深度绑定新加坡金管局,通过“Project Guardian”和“BLOOM”计划,利用央行数字货币进行国债与票据的结算试点。
纽交所入场或将引发加密格局大洗牌
纽交所的这一步棋如同一块投入湖面的巨石,其涟漪将扩散至加密市场和传统金融的各个角落。代币化平台不仅将改变证券怎么卖,也可能会从根本上重塑加密市场的资金流向与叙事逻辑。
1. 代币化项目方:从“发行方”到“分销商”
对于Ondo Finance、Securitize等致力于将传统证券引入链上的原生项目而言,纽交所的入场是一把双刃剑。
-
正面效应:监管确定性的飞跃。Ondo曾长期面临SEC的监管调查,虽然最终在去年12月以“无指控”结案,但其此前承受着巨大的合规压力。纽交所的动作让“股票上链”从边缘创新变成了主流共识,或将为其提供更广阔的机构合作空间。
-
竞争挑战:纽交所控制着资产的流动性源头。目前,Ondo通过“1:1支持”模型在链上铸造代币,流动性主要源自其与特定经纪商的协议。如果纽交所直接提供化代币证券,项目可能需要从“资产发行方”转型为“资产分销方”或“策略提供方”,其不仅将丧失资产发行权,还将面对新业务的不确定性。
2. 加密货币交易所:流动性的双向虹吸
纽交所支持24/7小时的证券交易,意味着加密市场将面临一个前所未有的强力竞争者。
-
资金外流:链上沉淀的大量稳定币资金可能会被吸引到更稳健、有分红的美股资产。高质量的代币化股票具有明确的业务收入模型与监管保护,这或将对那些缺乏实际用途、仅靠叙事支撑的山寨币产生显著的“虹吸效应”,导致后者流动性枯竭 。
-
用户迁移:资金体量较小的散户原本通过加密货币交易所获取美股敞口,现在纽交所代币化平台的“碎片化持股”功能可能直接吸引走这些增量用户。
3. 流动性提供商:策略的全面升级
24/7证券市场的出现,要求做市商具备跨市场、跨资产的实时对冲能力。
-
算法革命:传统的纽交所做市商需要兼容DeFi领域的AMM(自动做市商)逻辑,而DeFi协议也需要集成传统金融的Pillar式高频撮合技术。这种技术融合或许会催生出一批具备“双栖”能力的顶级流动性供应商。
-
流动性割裂:虽然24/7模式便于跨时区投资者参与交易,但也可能导致流动性在本土市场的深夜或周末变得极其碎片化,造成买卖价差拉大与波动性异常。
纽交所宣布开发代币化证券平台,是传统金融市场底层逻辑的一次“代码级”重构。它不仅意味着交易时间的无限拉长,更意味着资本效率的显著跨越。
对于加密市场而言,这标志着从“虚幻叙事”向“实物支撑”的迁徙;对于传统金融而言,这是其吸收DeFi先进生产力后的“二次工业革命”。
纽交所的入局也无疑发出了一个明确的信号:金融体系的数字化进程已不可逆转。对于市场参与者而言,这不再是“是否参与”的选择,而是“如何适应”的竞赛。
正如纽交所集团主席林恩·马丁所言,将传统市场的信任与最尖端的技术相结合,是重塑数字未来的必经之路。华尔街正在用区块链技术,重新定义资产的持有和流动方式,而那些可以率先理解并驾驭这套“数字化语境”的玩家,将成为新一代资本市场的佼佼者。
